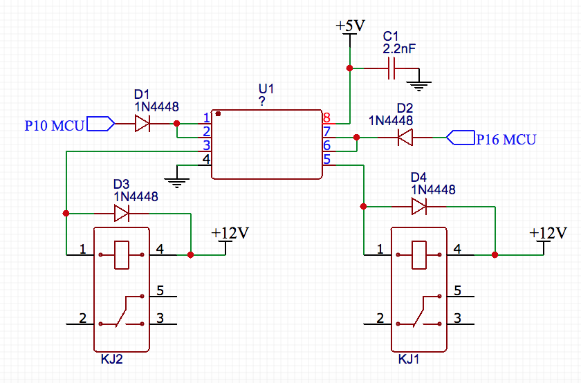
MysteryIC Published March 3, 2019 at 840 × 554 in Mini Lathe PWM Controller Repair CJ0618 ← Previous Next →